欢迎来到黄金盾保安服务有限公司!
咨询热线:15899091218




GOLDEN SHIELD
行业新闻
人力资源社会保障部办公厅
应急管理部办公厅
关于颁布消防设施操作员国家职业技能标准的通知
人社厅发〔2019〕63号
2019年5月10日
序号 | 职业编码 | 职业名称 |
1 | 4-07-05-04 | 消防设施操作员 |
全文
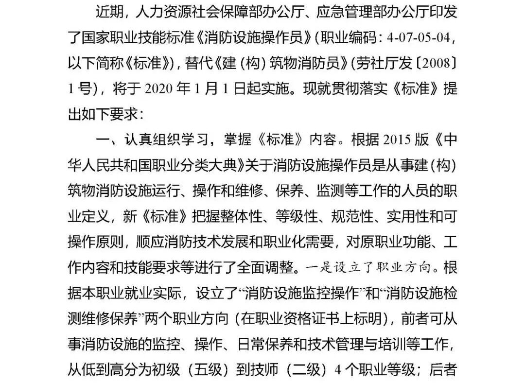
国家职业技能标准《消防设施操作员》2020年1月1日起实施
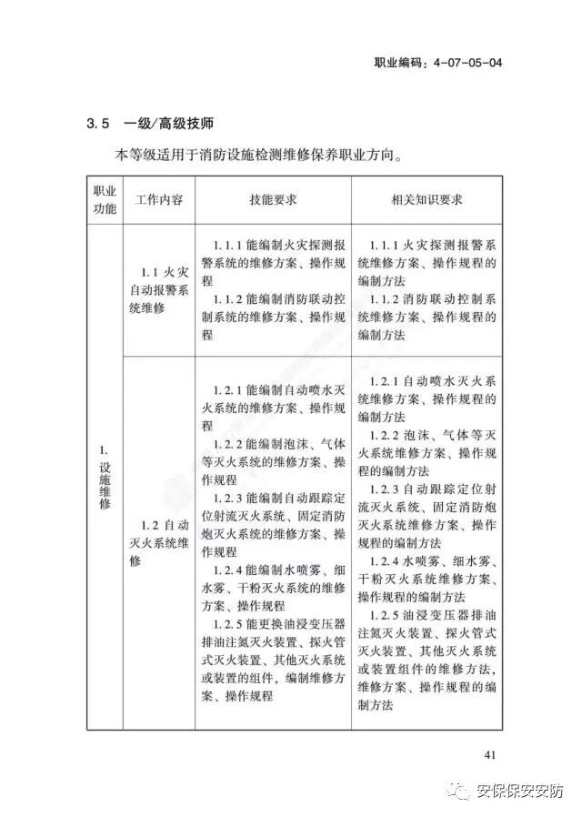
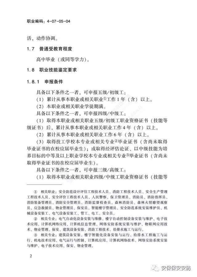
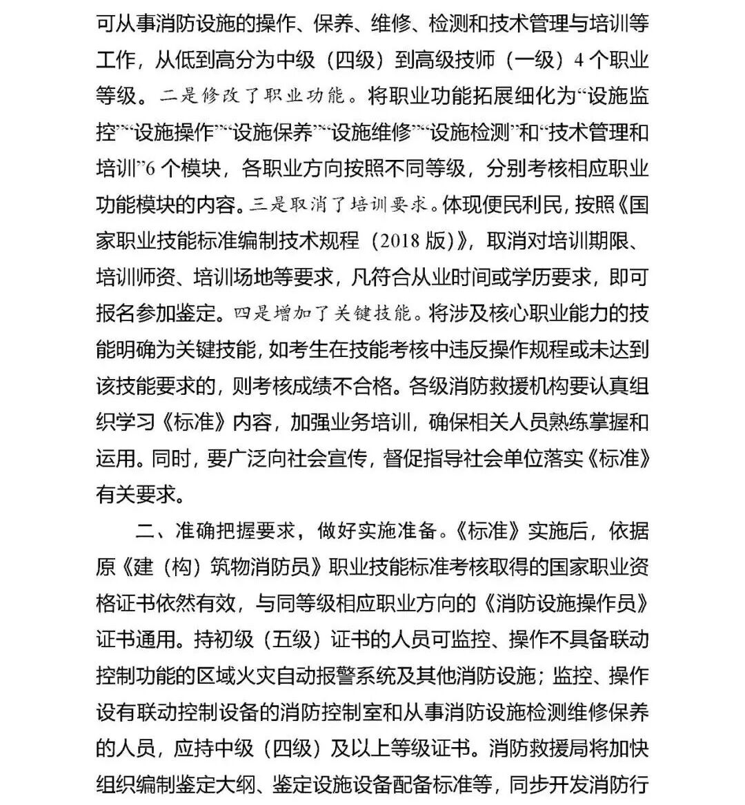
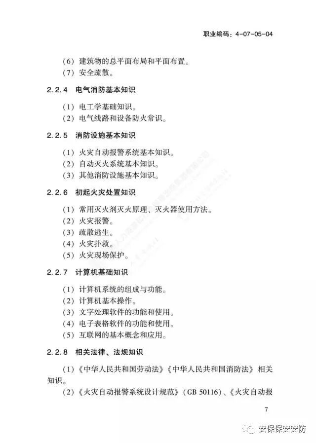
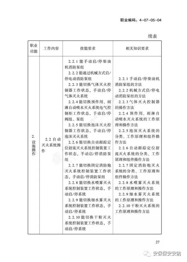
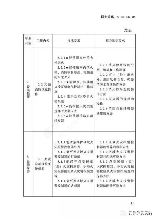
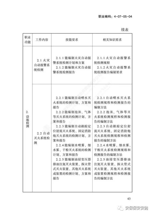
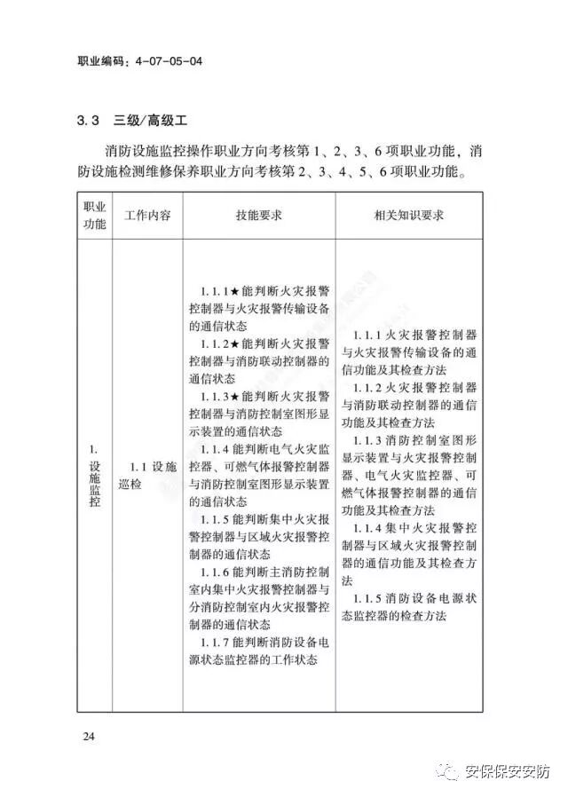
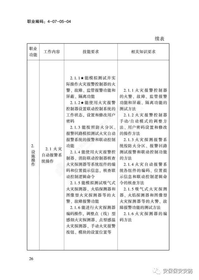
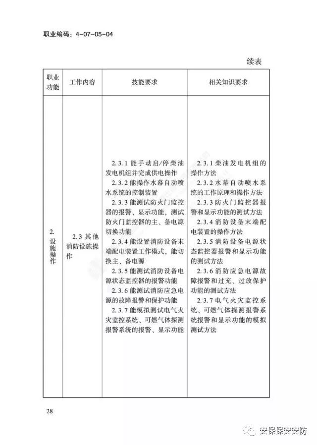
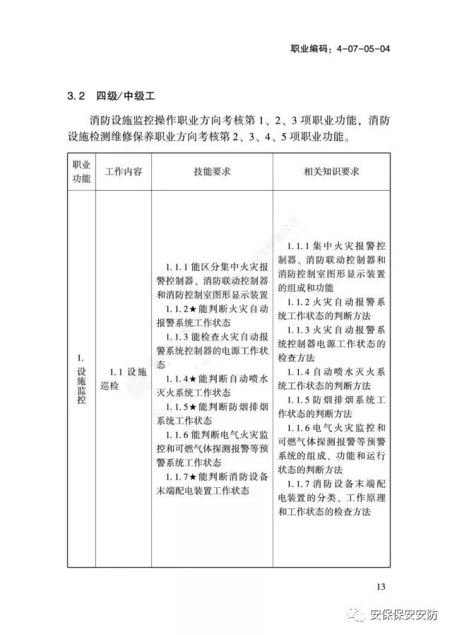
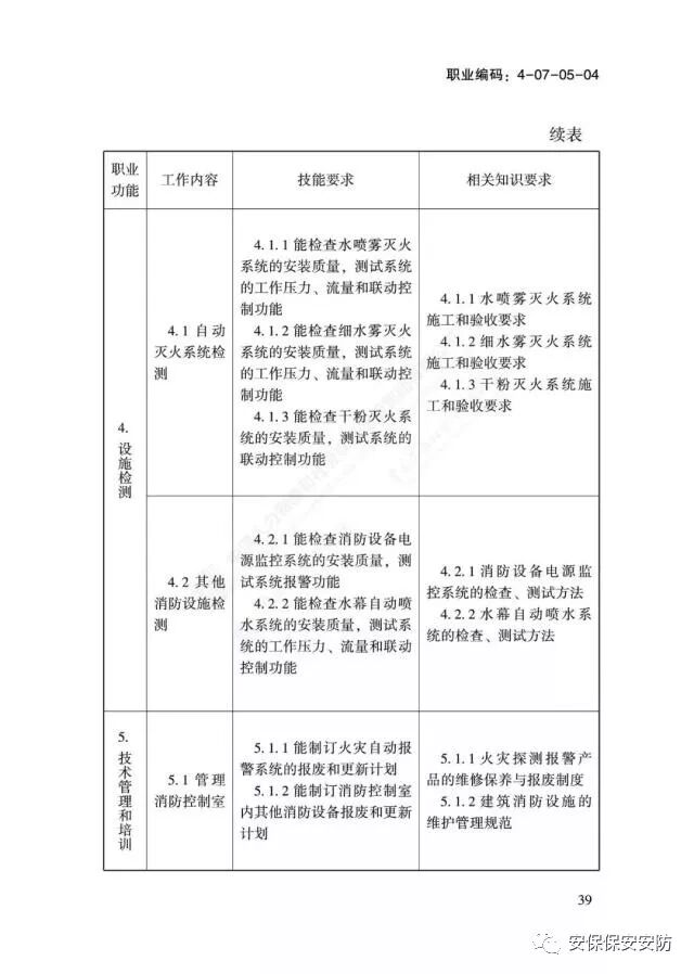
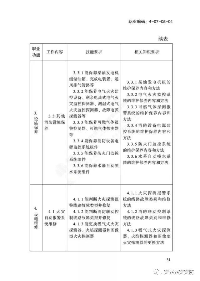
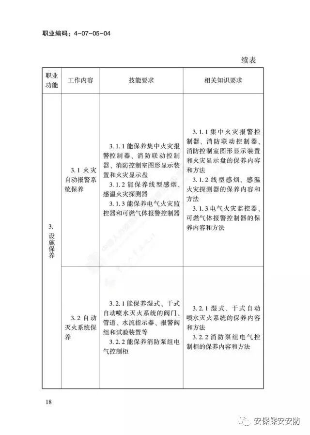
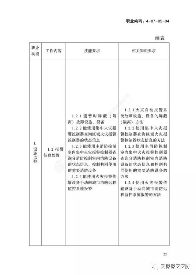
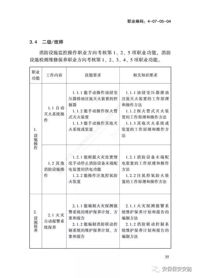
1.证书分级将做调整 “根据本职业就业实际,设立“消防设施监控操作”和“消防设施检测维修保养”两个职业方向(在职业资格证书上标明),前者可从事消防设施的监控、操作、日常保养和技术管理与培训等工作,从低到高分为初级(五级)到技师(二级)4个职业等级;后者可从事消防设施的操作、保养、维修、检测和技术管理与培训等工作,从低到高分为中级(四级)到高级技师(一级)4个职业等级。” 如果从事监控与检测,就要考取两个证书! 2.考试难度加大 “将职业功能拓展细化为“设施监控”“设施操作”“设施保养”“设施维修”“设施检测”和“技术管理和培训”6个模块,各职业方向按照不同等级,分别考核相应职业功能模块的内容。” “将涉及核心职业能力的技能明确为关键技能,如考生在技能考核中违反操作规程或未达到该技能要求的,则考核成绩不合格。” 持初级(五级)证书的人员可监控、操作不具备联动控制功能的区域火灾自动报警系统及其他消防设施;监控、操作设有联动控制设备的消防控制室和从事消防设施检测维修保养的人员,应持中级(四级)及以上等级证书。现在的消防设备基本都是联动的。 3.原取得证书依然通用 “《标准》实施后,依据原《建(构)筑物消防员》职业技能标准考核取得的国家职业资格证书依然有效,与同等级相应职业方向的《消防设施操作员》证书通用。” 4.监督检查力度将加大 “各地消防救援机构要针对近年来火灾事故暴露出的单位消防控制室值班操作人员无证上岗、职业能力不足、应对火灾临机处置不当等问题,结合“防风险保平安迎大庆”消防安全执法检查专项行动和建国70周年消防安保等工作,重点加强对单位消防控制室值班操作及相关从业人员的监督检查,核查消防控制室值班操作人员是否持证上岗、持证等级是否符合从业要求、实际操作技能水平是否满足岗位需要等。”